the Reference Design from arduino.cc is in Eagle and is available publicly so it should be pretty straightforward and achievable. i’ve worked with the STM32F072 64-pin variant before so know what i’m doing, and love this particular series because it’s crystal-less and really really low cost. $1.66 in 10k volumes as opposed to (in the case of the ATSAM3X8E) more money than a quad-core 1.5ghz 64-bit ARM Cortex A53 processor can be bought for.
i’m aware that the 072 is only 48mhz: that’s absolutely fine for me, given that there’s a reasonable chance of hitting a BOM target that’s about the same as an 8-bit Arduino Mega 2560’s r3.
so the real question is: would anybody be interested in helping to do a feasibility study for the pinouts, help review the schematics and board designs (which i will continuously publish online – immediately – with each and every single modification made, because that’s what you do as a software libre and hardware designer) and so on.
even more than that, would anyone be interested to actually buy the resultant open hardware… or of course get it manufactured for themselves because it’s an open, libre project? the reason i ask that is, this is the arduino forum for stm32 boards… but the only boards i see which are arduino hardware-compliant are for the *uno* pinouts which was one of the very very early boards, and you only get a small range of pin-compatibility.
… and i would like to make a board that is FULLY compatible with the FULL pinout range of the *DUE*.
that would mean that people could use the FULL range of available Arduino-compatible shields in their projects.
I’m curious why you chose the STM32F072?
Is this based on the cost of the processor.
From the specs’ http://www.st.com/content/st_com/en/pro … 072c8.html
Its RAM is only 16K, which is less even than the $2 BluePill boards. (STM32F103C8)
And, as you have already pointed out its only running at 48Mhz – which is again lower than the 72Mhz of the $2 BluePill
I guess the main attraction is the number of ports, on a 100 pin package ??
Most people seem to like using the BluePill as its cheap and powerful.
Or if they want more CPU performance people are using the F407, as it also has more RAM more Flash and more GPIO
(Well more of everything really)
The cost of the “Black” F407 boards is around $12 from AliExpress.
Tip: why not thinking of a Due adapter for the existing and cheap F103/407 V/Z development boards?
There are some which are pretty popular..
[edogaldo – Thu Sep 28, 2017 7:23 am] –
…
Tip: why not thinking of a Due adapter for the existing and cheap F103/407 V/Z development boards?
…
I had the same thought
Probably based on a F407, as you’d need a F103V or a F103Z to get enough pins and they are the same size as costs as the F407VET6 boards
(though I don’t personally have anything that needs the Due form factor)
e.g.
https://www.aliexpress.com/item/New-STM … 4de7935aae

- Mini-version-STM32F407VET6-development-board-Cortex-M4-STM32-minimum-system-board.jpg (221.05 KiB) Viewed 908 times
[RogerClark – Thu Sep 28, 2017 6:31 am] –
Welcome…
thanks roger
I’m curious why you chose the STM32F072?
as i’ve used it before and found it to be really good. other than that… as you can see below i clearly haven’t done full research yet ![]()
Is this based on the cost of the processor.
yes pretty much! and that it is crystal-less [syncs the clock to the USB lines – love that trick]
From the specs’ http://www.st.com/content/st_com/en/pro … 072c8.html
Its RAM is only 16K, which is less even than the $2 BluePill boards. (STM32F103C8)
*deep breath*…. and that’s nowhere near enough
rats. i knew i was missing something. let’s investigate a bit more… look up the 100pin variant of the 103… and make sure that there’s even enough NAND for the target application i want (!) which is to port the RepRapFirmware… aaaand that means the STM32F103VD which is 64k RAM and 384k flash…
http://www.st.com/content/st_com/en/pro … 103vd.html
…. aaaand that’s $3.80 in 10k volumes meaning it’ll be about $5 from digikey.
nuts ![]()
And, as you have already pointed out its only running at 48Mhz – which is again lower than the 72Mhz of the $2 BluePill
I guess the main attraction is the number of ports, on a 100 pin package ??
for full Arduino Due compatibility it has to be minimum 100 pins, yes. otherwise you simply can’t populate all the pin headers, which defeats the object of the exercise.
Most people seem to like using the BluePill as its cheap and powerful.
looks like a good compromise, i have a thing for the STM32F072 64-pin variant.
Or if they want more CPU performance people are using the F407, as it also has more RAM more Flash and more GPIO
(Well more of everything really)
The cost of the “Black” F407 boards is around $12 from AliExpress.
yyehhh…. you see… an Arduino ATMEGA 2560 is around half that from the Huaqiang Road markets in nearby Shenzhen (i’m staying in Taiwan at the moment). i kinda have… an… objection to paying double for something
btw Aliexpress sellers typically charge a *lot* more… because they know you’re from the West…
the thing is, even Arduino Due (ATSAM3X8E) boards are $USD 16 from factories in Shenzhen, which is a huge jump up from the ATMEGA 2560.
something _has_ to be available in the ST range which has say 384k Flash, 64k RAM and 100 pins that isn’t close to $4 or above just for the processor.
will take a look at the F407. i suspect that there’s an extremely common STM32 processor that’s used in Shenzhen which is ridiculously-lower-priced. i found the STM32F103RBT6 was only about $1.20 in shenzhen, five years ago for example.
thank you roger for prompting me to investigate.
[edogaldo – Thu Sep 28, 2017 7:23 am] –
I do agree with Roger, I don’t think I could be interested in a lower value board just because it has a Due form factor.
Tip: why not thinking of a Due adapter for the existing and cheap F103/407 V/Z development boards?
There are some which are pretty popular..
it’s a nice thought… except the Due has some quite beefy power provision (an 800mA 3.3v on-board regulator, DC power in from 7 to 12v, on-board 5V power regulator) which people will be relying on. if i have to make sure that’s available, then looking at the example aliexpress board which uses the STM32F407VET6 (which is over $5!!) i might as well put that on.
plus, there is the issue of space. the Due has an SPI header which comes out right smack in the middle of the PCB (which is only… i think… 3.5in x 2.5 or thereabouts). fitting that adapter-STM32F407VET6 onto a converter board… it would have to be on the back, in order for shields to fit. actually it’d probably have to be on the back anyway.
if i am to design a board, all-round i’d just prefer to design one that has the processor on it.
so. under $4. 100 pins. 384k flash. 64k RAM. USB, CAN, PWM, ADC, DAC, SPI, I2C, UART… STM32F103VDT6 looks good! 72mhz as well.
http://www.st.com/content/st_com/en/pro … 103vd.html
let’s just verify that against the ATSAM3X8E…
http://eu.mouser.com/Semiconductors/Emb … =ATSAM3X8E
*deep breath*…. and i’m an idiot. that’s a 144-pin not a 100-pin, face-palm moment
it’s also $EUR 6.75 in 1k volumes…
soo start again. under $4. *144* pins…. and there’s the STM32F103ZDT6 which is $4.18 in 10k volumes. Mouser has it down at $EUR 5.37 in 1k volumes… which starts to push the limit a bit, and undermines the exercise… hmmm…
there must be *something* out there which fits…
http://www.st.com/content/st_com/en/pro … 302zd.html
very very curious, why is this processor less money than the same 144-pin variant of the 103 when it’s supposed to be “better” (higher performance)? that always made me puzzled….
Consider that on ebay you can buy chinese Due clones (with original SAM3X8E, MEGA16U2, etc) for 13$ each which grants you real full compatibility if you really need a Due board.
It has been succeeded by much better M3 and M4 chips
If you want a Due replacement, you would be looking at a Cortex-M3 or M4 chip with similar number of pins to the elderly SAM3X M3 chip that is used in the Due.
The STM32L4xx series would seem the obvious choice. They can run fast when required and consume low power if necessary. As well as having large memory and good peripherals.
The F072 is a M0 chip with performance not much better than an AVR. Hardly a design for the future.
Having selected a suitable MCU, you want to think about which pins to route to the Digital and Analog headers.
IMHO, the Mega2560 assignments were crazy. Not a single XCKn pin is accessible for any of the four USARTs.
And the Due assignments are not very compatible with legacy MEGA headers.
If you address these design issues, it could be a viable project. If successful, it will be cloned by Chinese manufacturers.
You will receive nothing for your time and effort. The world gets cheap hardware. Much like the enthusiasm for BluePill.
David.
[lkcl – Thu Sep 28, 2017 8:56 am] –
ah ha! ST32F302ZD. 144 pin, $3.80 in 10k, 384k NAND, 64k RAM, USB, SPI, I2C, CAN, PWM, ADC, DAC… looks perfect on an initial cursory examination of the specs…http://www.st.com/content/st_com/en/pro … 302zd.html
very very curious, why is this processor less money than the same 144-pin variant of the 103 when it’s supposed to be “better” (higher performance)? that always made me puzzled….
Also
…
ARM Cortex-M4 core with DSP and FPU
…
12-channel DMA controller
Two ADCs 0.20 μs (up to 18 channels) with selectable resolution of 12/10/8/6 bits, 0 to 3.6 V conversion range, separate analog supply from 2.0 to 3.6 V
One 12-bit DAC channels with analog supply from 2.4 to 3.6 V
Four ultra-fast rail-to-rail analog comparators with analog supply from 2.0 to 3.6 V
Two operational amplifiers that can be used in PGA mode, all terminals accessible with analog supply from 2.4 to 3.6 V
Up to 24 capacitive sensing channels supporting touchkey, linear and rotary touch sensors
Up to 11 timers:
…
One 32-bit timer and two 16-bit timers with up to four IC/OC/PWM or pulse counter and quadrature (incremental) encoder input
One 16-bit 6-channel advanced-control timers, with up to six PWM channels, deadtime generation and emergency stop
One 16-bit timer with two IC/OCs, one OCN/PWM, deadtime generation and emergency stop
Two 16-bit timers with IC/OC/OCN/PWM, deadtime generation and emergency stop
Two watchdog timers (independent, window)
One SysTick timer: 24-bit downcounter
One 16-bit basic timers to drive the DAC
…
Calendar RTC with Alarm, periodic wakeup from Stop/Standby
…
.. so all the STM32F302ZD is all round, a much better faster, more capable chip with loads more potential.
[edogaldo – Thu Sep 28, 2017 9:19 am] –
What could be the target price for this board?
Consider that on ebay you can buy chinese Due clones (with original SAM3X8E, MEGA16U2, etc) for 13$ each which grants you real full compatibility if you really need a Due board.
hiya edogaldo, yes i’m here in Taiwan, my friend in HK is going over the border to SZ to speak to factories, the 2560 arduinos are a *lot* less than $13 in the Huaquiang Rd markets (around the $6 mark), but he’s finding it difficult to get Dues there so went to a factory: they quoted $16 to him. this is all for a 3D printer: RAMPS 1.4 plus 4x A4988 polulu drivers plus Mega2560… $16. incredible.
anyway yes: given that the Mega2560 Arduinos are around $6 i’m generally… objecting to prices of $USD 16
i’d be very very happy to meet a target of $9 to $10 for something with an STM32F.
[david.prentice – Thu Sep 28, 2017 9:26 am] –
The F103 is a fairly elderly M3 chip.
ahh that would explain why it’s lower-cost
Its only redeeming feature is that Chinese BluePills and MapleMinis are very cheap.
hmmm… then it sounds even more attractive, as it means that it’s popular. popular means mass-produced prices. mass-produced prices gooood
also it means that the software support (i’ve been a fan of libopencm3 in the past) will be stable.
It has been succeeded by much better M3 and M4 chips
If you want a Due replacement, you would be looking at a Cortex-M3 or M4 chip with similar number of pins to the elderly SAM3X M3 chip that is used in the Due.
The STM32L4xx series would seem the obvious choice. They can run fast when required and consume low power if necessary. As well as having large memory and good peripherals.
and an on-board FPU, darn. i like them… but… argh, the STM32L496ZET6 is $5.48 in 10k (which means it would be around… nearly $6.50 in 1k volumes) and the other one which would fit the requirements is the STM32L471ZET6 which is $4.68 in 10k volumes.
with those kinds of pricing it doesn’t quite justify the time and effort spent to end up with something *more costly* than an existing Arduino Due! ![]()
The F072 is a M0 chip with performance not much better than an AVR. Hardly a design for the future.
aww i know that noooow
i didn’t quite realise quite how stark the difference is between the STM32F072 range and the others that are available.
Having selected a suitable MCU, you want to think about which pins to route to the Digital and Analog headers.
IMHO, the Mega2560 assignments were crazy. Not a single XCKn pin is accessible for any of the four USARTs.
And the Due assignments are not very compatible with legacy MEGA headers.
that probably explains why the arduino company itself stopped making the Due (or did i get that wrong? read it somewhere… my memory’s vague sometimes)
i did notice though that the 302 only has one DAC… i caaan… probably live with that.
If you address these design issues, it could be a viable project.
well, i’d really appreciate some input on pin-assignments. obviously they have to be compatible with a Due’s *main* functions, but these MCUs have multi-function, so there really should be a way to get decent pin-outs that keep people happy.
If successful, it will be cloned by Chinese manufacturers.
You will receive nothing for your time and effort. The world gets cheap hardware. Much like the enthusiasm for BluePill.
and when there’s cheap cloned hardware… i get to buy it! win-win!
maybe they even cloned it correctly and didn’t botch it, in which case i can buy 10 of them in the markets for the target application.
This could be more memory or a higher speed.
I used the DUE. The big disadvantage is that it doesn’t have floating point.
My recommendation: take a MCU with floating point for your design.
[ChrisMicro – Thu Sep 28, 2017 4:37 pm] –
I think the huge afford to make such a board only makes sense if it has more features than an Arduino DUE.
This could be more memory or a higher speed.I used the DUE. The big disadvantage is that it doesn’t have floating point.
My recommendation: take a MCU with floating point for your design.
that’s a good point, chris. i was focussing on price, not features. going the opposite direction (less memory, less flash, not more). about the FPU, you make a really good point, for example one of the things about RepRapFirmware is: it deliberately uses floating-point calculations even though the ATSAM3XE doesn’t have a FPU (Marlin firmware certainly can’t even attempt that as it’s designed for 8-bit MCUs).
sooOoo…. that would actually favour david’s suggestion, to use the newer 417. even if it’s $5.50 as opposed to $4.18 (10k volumes). if i cut out the “management” feature of the Due (the 2nd microcontroller and 2nd USB port) and you flash the STM32 directly (i do that all the time anyway), that gets some of the cost back.
hmm…. ok will find the 417’s datasheet.
section 3.9…. ADC/DAC from 1.62/1.8 to 3.6v… looks good… all other VDDs go up to 3.6v as well… yeah i really like this one.
i checked the arduino mega, strangely that uses an 100pin not a 144pin… i also checked the equivalent of ebay… um…. $1.42 plus $1.98 shipping… yes these people are for real. no i am not going to buy from them. i’ll ask a friend to check pricing properly. because of this sort of thing, see photos https://world.taobao.com/item/555750494028.htm
note description, says “USB”… sigh…
Rather than putting your effort into making a board that is physically compatible with the Due, I think there is a much bigger market for a F4xx version of the BluePill
There have been a few discussions about this, and there used to be a board available called the STM32 Stamp, which is very similar to what I am suggesting.
But AFIK, its not currently in production and was very expensive as it was made in small quantities in the USA
We have plenty of people on the forum, who are totally able to do the CAD as far as PCB, but AFIK no one has contacts in China who could get a board manufacturer eg. populated with components at the sort of prices that the chinese companies seem to be able to do it.
We would need a Chinese partner company who would do all the manufacturing and make the boards available on AliExpress, probably through multiple third party companies.
This would not give anyone outside China any fiscal return on investment, but we would get a board that would be very popular and most likely sell in reasonable quantities
Edit
STM32 Stamp details including Eagle schematic and PCB files are here http://eleccelerator.com/stm32f4stamp-breakout-board/
I looked at the specs on the F405RGT and the main reason its used on the STM32 Stamp as its one of the few F4 processors in a small footprint, but has less IO’s because of this
There is also the F415RG which seems to also have crypto, but I suspect there would be very little call for this by most Makers.
I can see 405RG’s on AliExpress for
https://www.aliexpress.com/item/STM32F4 … a1f23bab1f
US $4.25 / piece in quantities of 20, which isnt that bad….
[RogerClark – Thu Sep 28, 2017 9:53 pm] –
@lkclRather than putting your effort into making a board that is physically compatible with the Due, I think there is a much bigger market for a F4xx version of the BluePill
that would be interesting… i should mention that i have a chain of requirements which means i (personally) would need to go via the due form-factor first: i’m doing an upgraded (open) version of the RAMPS 1.4, because RADDS 1.5 (the closest thing to it) is… proprietary. *sigh*. and sourced from EU/USA (digikey / mouser). eurocircuits is damn good but when the components are 4-5x the price because of tax, shipping and middle-man markups….
however i’m more than happy to help (and perhaps start a different thread?)
There have been a few discussions about this, and there used to be a board available called the STM32 Stamp, which is very similar to what I am suggesting.
But AFIK, its not currently in production and was very expensive as it was made in small quantities in the USA
https://world.taobao.com/item/415598160 … 0b62jQ1bU1
$0.81 on the china-version of ebay, selling for around double that with actual components. mad. absolutely mad.
We have plenty of people on the forum, who are totally able to do the CAD as far as PCB, but AFIK no one has contacts in China who could get a board manufacturer eg. populated with components at the sort of prices that the chinese companies seem to be able to do it.
… for now!! living costs in shenzhen now actually exceed london: most chinese people are moving progressively further out. i was able to stay at a hostel for $5 / night until the police dropped by (cameras on the street corners…) and found that they’d not registered for foreigners… whoops.
We would need a Chinese partner company who would do all the manufacturing and make the boards available on AliExpress, probably through multiple third party companies.
yeah i can help with that for sure. i have my regular contacts – a friend (mechanical engineer) who lives in HK, he does QA and Sourcing. does destruct-testing to make sure that factories have enough fire-retardant in the plastic, electrical safety checks, much more besides. the other main one is Vast Electronics, young guy, just taken over from his father about 3 years ago, very very conscientious… but also like everyone right now REALLY busy until after the main holidays beginning october. basically that’s the time that everyone in the West rushes things ready for Xmas. so, mid-october he’ll be back, and a hell of a lot less stressed out and able to help immediately. beyond that i have a couple others.
This would not give anyone outside China any fiscal return on investment, but we would get a board that would be very popular and most likely sell in reasonable quantities
sounds absolutely great. i’ll need gerbers and a BOM to get some quotes.
Edit
STM32 Stamp details including Eagle schematic and PCB files are here http://eleccelerator.com/stm32f4stamp-breakout-board/
…. which are probably here!
or i can generate them. can i suggest starting another thread for this one, roger?
I looked at the specs on the F405RGT and the main reason its used on the STM32 Stamp as its one of the few F4 processors in a small footprint, but has less IO’s because of this
http://www.st.com/content/st_com/en/pro … 405rg.html
woww that’s a nice set of specs. *shocked*… $5 in 10k volumes, what the hell is going if it’s being sold – on an actual board – in china – for $2 for??? uhn??
There is also the F415RG which seems to also have crypto, but I suspect there would be very little call for this by most Makers.
I can see 405RG’s on AliExpress for
US $4.25 / piece in quantities of 20, which isnt that bad….
well, the main thing is, buying using someone you trust because if they screw you and it’s already outside of china, it’s A a 30% taxable return item due to customs duty (or it will just… “disappear” at customs… had that happen…) and B as you’re not a chinese national they don’t actually have to do jack. agents (engtaobao) are good for this because their reputation is critically dependent on you not shouting loudly and publicly “i got ripped off!”
also… it’s uuuusually a good idea to use someone in china who can actually inspect the goods… otherwise they tend to go “oh uh yeah we couldn’t get that part cheaply any more…. so we just decided without telling you to totally replace the product with something else. are you phoning to place a repeat order? we’ll take your money nooo problem”.
*face-palm*….
[my friend in HK had to help out a client that bought USB sticks for the OLPC XO-1 laptops… samples no problem, first batch no problem, 2nd batch of 1,000… totally different IC, way cheaper… and not properly USB-compliant so the XO-1’s BIOS refused to boot off of them because… yeah long story….]anyway yes, great idea. will have to wait a bit though, my friend delayed his trip back to the UK because of helping out SZ clients before the holiday rush. he’ll be back in… a couple of weeks, we can get some quotes then.
Re: Manufacturing in China
I know a trustworthy company in China, who I have used to get a nRF51822 Bluetooth “SmartBeacon” manufactured in small quantities (100 off) for a prototyping and field trials…
But the cost of boards made by them, are a lot higher than companies like Vcc-Gnd seem to manage (probably because of volume, but also I don’t think they are quality for the special economic discounts etc that some companies in China seem to take advantage of)
I but I’ll see if I can get a quote from them to manufacture (even though they are mainly a design house, and actually sub contract any volumes more than about 10 items – which they hand reflow solder)
I agree about parts supply, but AliExpress are probably better than eBay in terms of the escrow, and getting your money back if the item delivered is not as advertised.
Still… Buying though AliExpress is not viable for actual production, its only useful for making reasonably priced prototypes.
[lkcl – Fri Sep 29, 2017 12:06 am] –
There is also the F415RG which seems to also have crypto, but I suspect there would be very little call for this by most Makers.I can see 405RG’s on AliExpress for
US $4.25 / piece in quantities of 20, which isnt that bad….
anyway yes, great idea. will have to wait a bit though, my friend delayed his trip back to the UK because of helping out SZ clients before the holiday rush. he’ll be back in… a couple of weeks, we can get some quotes then.
[zoomx – Fri Sep 29, 2017 7:17 am] –
Can I suggest that the New Blue Pill will have a reset circuit like the Maple Mini?
I’m just entering the BP schematic into KiCad now
I’ll post to a github repo later. I think we can use a single P Channel FET for the rest.
The other problem with the Blue Pill and the Maple Mini clones is the lack of separate analog grounds. We should really address this as well.
Anyway, I’ll update the other thread later.
Edit. Actually I”ll look at the Maple Mini schematic and do a hybrid
[RogerClark – Fri Sep 29, 2017 1:05 am] –
I agree about parts supply, but AliExpress are probably better than eBay in terms of the escrow, and getting your money back if the item delivered is not as advertised.Still… Buying though AliExpress is not viable for actual production, its only useful for making reasonably priced prototypes.
they know this can (or will) happen… so that’s why they add a huge markup. also they have to pay someone specially who speaks (or can at least write) english….
my friend mike’s english (vast electronics) is extremely good, and he’s very conscientious as well.
anyway, main holiday coming up, lights are off in china, nobody’s home for a week…
i mean it! except for maybe shenzhen, shanghai and beijing all other cities become 10%-populated ghost towns as everyone ups-sticks – the entire country – and goes to visit their family somewhere else. amazing.

- Untitled1.jpg (49.91 KiB) Viewed 285 times
Then put your design on github so people can access it and potentially help by sending updates via PRs
git clone http://hands.com/~lkcl/stl47o/.git/ will create some sort of html page and point at a wiki at some point….
[RogerClark – Fri Sep 29, 2017 8:15 pm] –
I recommend you do your design in KiCad as its free and open source, and has symbols for STM32 component as part of the installation.
i found some arbitrary tool online that converts ST’s bxl library files for the STML4 range into a suitable eagle part-generating script. quite neat (and totally excessive in size for what it actually does…) surprisingly such a tool doesn’t exist as software libre (not an easily found one, anyway).
anyway job done, schematic done and needing review, track layout about… 40% done: maan eagle is hard to use compared to PADS. just extremely relieved that the Mega Arduino Reference Design exists: i’m not going to touch the USB or power layout (at all), with the exception of adding that 800mA 5V to 3.3v LDO used in the Due.
what would _really_ be handy is a pointer somewhere to some arbitrary STML47x schematic, i’d like to make sure i’m getting the power provision right etc. does anyone know of one around anywhere?
Then put your design on github so people can access it and potentially help by sending updates via PRs
these are good suggestions… which anyone without the experience i have would follow immediately, as it’s a good way to collaborate and cooperate.
as a software libre advocate, someone pointed out to me about 5 or so years ago that github is a non-free “Service as a Software Substitute”: https://www.gnu.org/philosophy/who-does … ve.en.html
given that i was – still am – targetting designs for use by the software libre community (FSF supporters, and aiming for RYF Certification), there was no way that i could continue to hold a github account… so i had to close it. i maintain my own server(s), i’ve run and managed gitolite on many occasions, typically these days i just upload to an HTTP server, and use rsync to push the git repo there with a Makefile.
then, also, as a long-time software libre developer, my experiences with KiCAD – and they have been several over many years – have been so bad that i now absolutely flatly refuse to use it. at the beginning of the project that i started, six years ago, i made another major effort to design PCBs and schematics with it (libre project, like OpenMoko if you’re familiar with it). the results were that it actually destroyed several weeks of work, corrupting the libraries so that i had to maintain the library files *by hand* (manually adding and moving pins) and it also permitted hours worth of complex tracks to be removed… with f***-all warning that they were going to be silently destroyed (just after exiting and saving), completely without my consent.
on speaking with the developers they fixed… some… of the errors, but the remainder, which were absolutely critical for useability, they refused, after many many months of discussion, including input from other people, to deal with them.
consequently despite the fact that it is software libre, and i am a software libre advocate, i have a rule which is that i will make the effort (far more than i really should), but if the tool is not just user-hostile but the development team is both user-hostile and bug-report hostile as well, and, *more than that* it actually corrupts data and wastes your time…. then i have to draw the line and say no, sorry, i am not going to use it until such time as things massively – and i mean drastically – improve.
i do appreciate the pointer though. i am not a huge fan of using proprietary tools for libre projects: not even “monetarily zero cost” ones such as eagle.
[lkcl – Fri Sep 29, 2017 8:16 pm] –
http://hands.com/~lkcl/stl47o/git clone http://hands.com/~lkcl/stl47o/.git/ will create some sort of html page and point at a wiki at some point….
Cool..
I’m currently battling with the problem of getting a decent F4 device onto the much smaller BluePill form factor..
Not easy…
I found it quite useful to have an micro-sd-card-connector directly on the board ( like on the F407black or some discovery boards ).
This could be another benefit of the F4-Due.
But I don’t know how this would increase the cost or if even there is some space on the board for this.
Of course the most important of the project: maximum pin compatibility to the Due and minimum software setup problems.
FYI. I’ve abandoned trying to shoehorn a F4xx onto the Blue Pill form factor.
Its basically uneconomic and inpractical for a number of reasons.
Anyway. Good luck with your board. At least you have more space and won’t need to resorting to 4 layer boards and exotic device packages in attempt to squeeze them in a 0.5 inch (12.5mm) wide space
[ChrisMicro – Sat Sep 30, 2017 3:46 am] –
Just throwing in another thought:
I found it quite useful to have an micro-sd-card-connector directly on the board ( like on the F407black or some discovery boards ).
This could be another benefit of the F4-Due.
But I don’t know how this would increase the cost or if even there is some space on the board for this.
Of course the most important of the project: maximum pin compatibility to the Due and minimum software setup problems.
yehyeh, i found there’s a library (board variant) which already exists, which is neat.
yehh i’ve been exploring the 2560 and the due, and it’s fascinating: the mega2560 is amazingly clean. tracks come out dead-straight, go directly to the pins. the whole arduino board layout – headers particularly – was definitely definitely designed specifically with the 2560 in mind.
consequently, the due layout is a mess. they had to go to 0402 components to get them all on (power, the extra management micro-controller) but even the routing has to criss-cross underneath the processor, whereas for the 2560 it just goes pretty much straight out directly to the pins.
the stl47no is looking the same way: i’ve done my best to get the pinouts as close as possible but it’s the variety of functions that make that really hard.
about the on-board micro-sd card idea: i really like it! except…. i used the 100-pin variant not the 144-pin one and it would be a complete from-scratch redesign! whoops… ![]()
so, thinking it through: they didn’t put a microsd card slot on the 2560 because pretty much every pin bar 5 is used, plus the idea of the product is that you buy shields… therefore it has to stay as generic as possible. the due, they simply… ran out of space. i’m kiinda wavering in a nebulous way to sticking with the original principle: keep the board generic. that way, if someone wants to connect an eMMC chip or a full-sized SDCard “shield”, they can. really nice idea though.
[RogerClark – Fri Sep 29, 2017 8:30 pm] –[lkcl – Fri Sep 29, 2017 8:16 pm] –
http://hands.com/~lkcl/stl47o/git clone http://hands.com/~lkcl/stl47o/.git/ will create some sort of html page and point at a wiki at some point….
Cool..
I’m currently battling with the problem of getting a decent F4 device onto the much smaller BluePill form factor..
Not easy…
i saw…
keeping an eye on that thread too. care to post the occasional screenshot? [edit: oh! _that_ kind of battle! aww shaame… ]
i’m going to try for a day or so to get GND into those void areas at the middle-bottom: that’s primarily the ADC tracks along the bottom. there’s space to fit three 0.1uF capacitors around the 417, but that’s down to good design by ST (the power and GND being on the corners).

- Untitled1.jpg (193.31 KiB) Viewed 414 times
Which CAD system did you use?
[RogerClark – Sat Sep 30, 2017 8:18 pm] –
Wow, that was quick…
yyeahh…. i tend to just… not stop. in this case that meant working overnight. again. also, i made a deliberate decision to use the MEGA2560 reference design pretty much as-is: not even move the components that aren’t necessary to move, don’t add anything that isn’t unnecessary – i didn’t even touch the tracks as they came out of the original pin-headers unless it was absolutely necessary.
yesterday (was it yesterday? i lose track of time when focussing this hard…) i did the MCU pinouts by literally dropping the 417 as a “shadow” on top of the 2560, as a way to check what pins would best suit.
… the irony is: after connecting 25% of the pins i realised that actually the layout would be much much better if i rotated the 417 through 90 degrees… ![]()
Which CAD system did you use?
eagle. not my favourite. biiig climb-down from PADS. messes up my automated keyboard-and-mouse-don’t-have-to-think reflexes too
even my ability to correctly and instinctively use zoom-in and zoom-out goes out the window! with PADS it’s very senslble: the mouse automatically jumps to the centre of the screen on every click. that’s *incredibly* handy and highly intuitive. eagle and other f***-wit programs: you have to think, “oh f*** where the f*** should i put the f*****g mouse to get the f*****g zoom to move what i want into the centre of the f*****g picture. f***!”
[ha! might have beaten rusty russell for “most number of swearwords on one linux kernel commit line” there….]
[lkcl – Sat Sep 30, 2017 7:06 am] –[ChrisMicro – Sat Sep 30, 2017 3:46 am] –
Just throwing in another thought:
I found it quite useful to have an micro-sd-card-connector directly on the board ( like on the F407black or some discovery boards ).
This could be another benefit of the F4-Due.about the on-board micro-sd card idea: i really like it! except…. i used the 100-pin variant not the 144-pin one and it would be a complete from-scratch redesign! whoops…
![]()
ok so i thought it through, chris… and i think it might actually be doable, because there’s 2 spare pins that i *MIGHT* be able to route without too much disruption: one can be used for CS, the other for CD.
with the fact that the CS line could be permanently disabled (off in software), functionality is not disrupted i.e. it doesn’t stop the board from being “arduino-mega-compatible” because… SPI is a shared bus with individual CS lines.
the MicroSD card can sit right next to the ICSP header… which coincidentally is right where SPI is… there also happens to be a 3.3v supply… so we’re good!
also… i checked: the entire left side of the board between the processor and the right-most pinheader (2×18) is entirely free of components with the exception of the RESET switch and that 6-pin ICSP (SPI) header. so… there’s actually room for a MicroSD card slot, yay.
also they’re only around $USD 0.30 in shenzhen so it’s not going to be costly: i have another project i’m ordering 1,500 for…
… so… good call man. will let you know how it goes.
https://list.tmall.com/search_product.htm?q=FT232RL+IC
yowser what a massive price-difference. $USD 0.30 for the CH340G vs nearly TWO for the FT232RL. i’m staring at a china arduino 2560 clone wondering why they use the CH340G… not any more. hmmm i wonder where i could get a full board / schematic design which contains the CH340G… oh look! https://learn.sparkfun.com/tutorials/se … okup-guide ta-daaa, eagle files ‘n’all…
there seems to be another STM32-DUE board:
https://www.seeedstudio.com/Arch-Max-v1.1-p-2632.html
[ChrisMicro – Tue Oct 03, 2017 5:19 am] –
Hi lkcl,
there seems to be another STM32-DUE board:
https://www.seeedstudio.com/Arch-Max-v1.1-p-2632.html
oo good find chris – based on the 168mhz f407. includes ethernet, microsd, $40 for qty1 wow – $25 for 50 hm that gives you some indication of the BOM. they’ve not gone for proper pin-compatibility: only 8 ADC, no DAC… that’s a top-loading MicroSD card slot, very handy, i’ll take a look at that: top-loading MicroSD means no problems with positioning of the sd slot (push-push you might not be able to get the card out!) i have one reaaasonably-easy-to-get-at pin which could be used as CS without massive disruption to the current layout…
good find chris but zowee $25 even for 50. still, it’s a 168mhz MCU…
[edit/correction: zip archive contains the .brd file as well as the .sch file]https://www.ebay.com/sch/i.html?_nkw=stm32f407&_sacat=0
for some of those boards, volunteers here have helped to upload the schematics etc on the wiki here
http://wiki.stm32duino.com/index.php?ti … 4xx_boards
the idea is that after all these days, there are dupont wires
https://www.ebay.com/sch/i.html?_nkw=du … s&_sacat=0
that would overcome straitjacket fixed pins and board layouts demanded of shields
these days there are numerous breakout boards none of them fall along the lines of even the ever popular arduino uno form factor
https://www.ebay.com/sch/Business-Indus … w=breakout
and if one wants to connect any board to any breakouts, it’s either use a breadboard or ‘dupont wires’, and it forever frees one from the straitjacket notion of shields, shields will fall further behind as there are simply too many permutations of different boards to too many different permutations of breakout boards
[ag123 – Tue Oct 03, 2017 1:31 pm] –
well shields were a fad, but if you aren’t too fussy about the pins and board layout, there are at least quite a few ‘competing’ stm32f407 boards making the rounds on ebay / aliexpress and various other places
https://www.ebay.com/sch/i.html?_nkw=stm32f407&_sacat=0
yehh there’s actually a specific reason for making this board: i’m also doing something called the RD3D, which is a due-compatible 3D printing board, to which i will be porting RepRapFirmware. for that reason alone i need complete and full Due interoperability: power provision, voltage, main pinout functionality, everything.
for some of those boards, volunteers here have helped to upload the schematics etc on the wiki here
http://wiki.stm32duino.com/index.php?ti … 4xx_boards
nice!
i think, with the board proliferation, people are beginning to realise that you need some sort of standard headers, small ones. that’s sort-of happening for SPI in the arduino community: you can get shields with standard headers for WIFI and Ethernet for example.
other than that… yeah it’s a pain. but as roger just found out – and we’ve found out here, connecting up a different processor from which an original board was designed *specifically* around a particular processor, getting “interoperable” pinouts on 2-layer boards is… really *really* hard to do. that seed studio design actually had to go to 4mil tracks using the 407 for example.
so…. it doesn’t look like something that will be solved.. just have to live with it…
just 2 cents
i think what you are doing is really great and good effort for a board which fits the due ‘form factor’,
as in this thread
viewtopic.php?f=19&t=572&start=250#p34912
i’ve mentioned i actually bought this RAMPS-FD
http://www.ebay.com/itm/RAMPS-FD-32bit- … 2017526524
http://www.ebay.com/itm/GE-Pololu-Shiel … 2312531140
which would nicely fit as a due shield, it is a good thing really
however simply stm boards don’t just end with those ‘generic’ ebay boards
olmex https://www.olimex.com/Products/ARM/ST/
and ST themselves makes the nucleo and discovery boards as well
http://www.st.com/en/evaluation-tools/s … tId=LN1848
http://www.st.com/en/evaluation-tools/s … tId=LN1847
in addition, i start to see some parallels between these more ‘complex’ mcu boards in that they are somewhat ‘walking’ the path of where the present day pc has evolved and is still evolving
http://wccftech.com/amd-ryzen-am4-mothe … asus-x370/
some of the connectors are standardised, e.g the PCI, PCI-express slots, SATA hard drive cables and slots, drams slots are standardised so do things like SSD m2 slots etc, but the sheer number of pins and interfacing connections would make making a shield ‘madness’
then we can also take a look at the evolution of perhaps raspberry pi 3
https://www.raspberrypi.org/products/ra … 3-model-b/
and notably beagle bone black
https://beagleboard.org/black
https://beagleboard.org/black-wireless < a more recent evolution, keeping the connectors for ‘shields’
and even bigger ones intel nuc
http://nucblog.net/2017/02/kaby-lake-nu … -overview/
as the number of pins and peripherals intensify, serial interfaces are favoured e.g. usb, sata, pci-express, hdmi etc to reduce the pin counts
in a similar light SPI / i2c seemed favoured say vs discrete standalone interface with ‘simplier’ stepper drivers e.g. a4988
but that makes the stepper drivers literally ‘full blown’ mcus which interpret commands
then back to dupont wires, there is this nice video with innovative uses of ‘dupont wires’ (i think the video author is a member here)
https://www.youtube.com/watch?v=eI3fxTH6f6I
i noted/liked most the idea of ’empty shells’ (multiple pins), in effect that creates a means of new ‘standardised’ connections, this may encourage the peripheral boards e.g. the RAMPS shields to be organised instead into their modular groups of connectors e.g. the motor connectors, the endstops connectors, the FET (hot end) connectors, thermal sensors, auto leveling sensors etc. And the ’empty shells’ (multiple pins) concept may start to fit groups of different pins between the mcu boards and peripheral boards.
and i think even PC like cases may start to evolve for 3d printing between mcu boards and peripheral boards and as well to the peripherals
we may end up having the notion of ‘mix and match’ mcu boards and peripheral boards where groups of modular wires / cables connect between the boards
we may evolve towards a ‘modbus’ architecture
https://en.wikipedia.org/wiki/Modbus
http://www.simplymodbus.ca/FAQ.htm
in a sense we could think in terms of multiple ‘blue pills’ or ‘maple minis’ say hooked up over usb doing mod bus and each blue pill , maple mini connected to a modularised set of tasks, pheriperials
just some thoughts
[ag123 – Tue Oct 03, 2017 8:49 pm] –
@lkcl
just 2 cents
i think what you are doing is really great and good effort for a board which fits the due ‘form factor’,as in this thread
viewtopic.php?f=19&t=572&start=250#p34912
that’s really appreciated.
i’ve mentioned i actually bought this RAMPS-FD
http://www.ebay.com/itm/RAMPS-FD-32bit- … 2017526524
http://www.ebay.com/itm/GE-Pololu-Shiel … 2312531140
ooo ouch, you know the guy behind that stopped because the chinese company cloning them refused to stop selling faulty boards… faulty as in *design* faults?
which would nicely fit as a due shield, it is a good thing really
yehyeh, it.. *sigh* it would work well.. *if* it didn’t have a few niggles, you’ll no doubt be aware of them, they’re documented on the reprap wiki page
about the modular standardisation… you’ll like this: you’re talking to someone who spent about… 4 years refining a hardware standard, named EOMA68. four *years*! getting these things right is incredibly hard to do, and takes a hell of a lot of comprehensive research and consideration about exactly what it is you want to target. cost me about $USD 20,000 over that time… just in having to make the hard decision to throw away a working set of prototypes just because it’s ultra-ultra-important to get the *standard* right as opposed to “ship and sell product”.
examples of extremely good (complex, comprehensive) standards: PC-104 (the original one… which is basically an “AT 80286 computer”, but the absolute best one i’ve seen is COM-Express. now that’s a really good standard: absolutely nothing is “optional”, all speeds and functions are *hardware*-level-negotiated. USB bus: down-level compatible. PCIe: down-level compatible. SD/MMC: down-level compatible right the way from 8-bit all the way to SPI. *that’s* how you do a standard.
examples of absolutely piss-poor standards: Q-Seven, and the god-awful 96-boards. even the CEO, after i published a report slating their quotes open quotes standard which was basically dumped on a website – absolutely no invitation whatsoever to review it prior to finalisation – with the vague hope that people would use it, said “ohhh nooo problem, we can fix the standard in a later revision” MUPPET! no you can’t!! that just completely undermines confidence in the standard *even further*! the most broken thing about the 96-boards standard: no VREF… yet there’s a 1.8v VOUT. what the hell?? so you can’t rely *at all* on the CMOS voltage levels for any GPIO or any function, end result: you’re forced to include level-shifters on absolutely every single pin… and they want to make an arduino “converter” board?? wtf?? it’ll cost more than a frickin arduino to do it!
…. ![]()

- Untitled1.jpg (175.71 KiB) Viewed 391 times
[ag123 – Thu Oct 05, 2017 12:50 pm] –
EOMA68 is interesting indeed![]()
http://rhombus-tech.net/
did you post this to the correct section?
[RogerClark – Thu Oct 05, 2017 8:42 pm] –
did you post this to the correct section?
he was responding to something i mentioned as background to what i’ve been doing (part of the reason i started this thread), apologies.
That sounds interesting.
Meanwhile I was thinking back and forth what features could give the board more “added value” without increasing cost.
I know it is a little bit late, but this could probably considered for the next board:
Wireless connectivity could be useful: The STM32F407 black has a connector for the RFM24 where you can just plug in such a module. For a 3D-Printer user interface a connector for the ESP8266 could be useful.
( BLE ? )
An external EEPROM or FLASH can be useful.
[ChrisMicro – Sat Oct 07, 2017 4:36 am] –
to try a prototype!
That sounds interesting.Meanwhile I was thinking back and forth what features could give the board more “added value” without increasing cost.
I know it is a little bit late, but this could probably considered for the next board:
Wireless connectivity could be useful: The STM32F407 black has a connector for the RFM24 where you can just plug in such a module. For a 3D-Printer user interface a connector for the ESP8266 could be useful.
( BLE ? )
An external EEPROM or FLASH can be useful.
http://esp8266.github.io/Arduino/versio … digital-io
and a little more besides… all of which looks hellishly complicated for what should be a simple task of dropping on a header with 6 pins: SPI (3), CS (the last remaining free GPIO), GND and VCC. if it was straightforward i’d do it straight away. however it looks like it is an arduino-style project in its own right… and that tends to tell me that, really, i should leave it for now (so that people who *want* to choose a particular WIFI module can do so, and they’d enjoy the fun of that kind of research, exploring and solving a problem).
the other thing is, the ESP8266 has so many variants and is so flexible i don’t know where to start… or to guarantee what would actually be available. again, it comes down to standards: if there was a standard i’d do it immediately.
… some of these things are very frustrating on full investigation they’re great ideas… like when westfw suggested using an MCU instead of the CH340G. the thing is, the CH340G is about a $0.50 solution for USB-UART, so any MCU including XTAL would have to be.. $0.60 or less to be in the running.
*sigh* ![]()
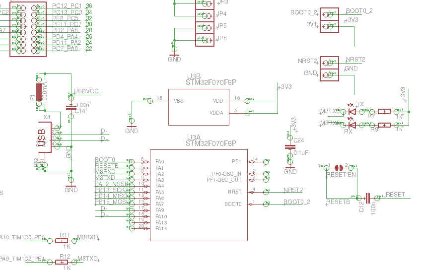
the TSSOP-20 STM32F070 is as cheap as nuts: BOM-wise it’s on the level of the CH340G + 12mhz XTAL + SOT23-5 inverter buffer… so out that all goes and in comes the STM32F070, yay!

- Untitled1.jpg (38.2 KiB) Viewed 384 times
You are either going to aim for lowest cost or best performance.
In practice, you settle on a reasonable compromise.
Personally, I like to have Arduino headers and accessible male pins. The Nucleo-64 and Nucleo-144 designs are excellent for experiments, development. The Nucleo boards are cheap and widely available. You will find it difficult to compete on price, support or convenience.
If you want a Due-compatible there are several choices for target MCU. I don’t think the Chinese Due clones have enormous sales. An STM32 version would be even less. You need large sales to reduce the manufacturing cost to get anywhere near Due-clone or genuine Nucleo.
David.
[david.prentice – Mon Oct 09, 2017 7:46 am] –
Surely you can compare different STM32 chips by buying the relevant Nucleo or Discovery boards.
nice idea, too slow though. i’m based in Taiwan: i’d had to wait several weeks for the boards to arrive from overseas, in batches, then get to programming them. we did it a different way: just trusted the datasheets and online specs.
You are either going to aim for lowest cost or best performance.
In practice, you settle on a reasonable compromise.
well, we did quite an evaluation of the STML471 (thank you to everyone here early in this discussion), looking for something that had comparable performance and features to the Due, but also was commonly available enough to be under half the price of a Due (in Shenzhen pricing, not Western pricing). the STML49x for example is *double* ST’s price (!).
Personally, I like to have Arduino headers and accessible male pins. The Nucleo-64 and Nucleo-144 designs are excellent for experiments, development. The Nucleo boards are cheap and widely available. You will find it difficult to compete on price, support or convenience.
If you want a Due-compatible there are several choices for target MCU. I don’t think the Chinese Due clones have enormous sales.
no they don’t. there’s a number of possible explanations for that.
An STM32 version would be even less.
we’ll see. i’m going to take some prototypes along to Shenzhen Maker Faire 2017, which is on the 10th-12th november, see how people react.
You need large sales to reduce the manufacturing cost to get anywhere near Due-clone or genuine Nucleo.
i’m happy to find out – the chinese holiday ended recently so i can ask my friend who runs a factory to make some quotes. the main reason the due clones are so high-priced is: Atmel don’t bother to recognise the realities of selling in Shenzhen (their prices are non-competitive, not adjusted to reflect reality of China markets), plus the actual board design and component selection is not optimised for China. it’s also so heavily populated with components compared to the Mega that they had to go to 0402 component sizes. the only reason it sells *at all* is because of the 3D printing and the foreign westerner Arduino market.
thanks to ST’s distribution model being slightly different, the STML471 on the other hand appears to be available at half the price. i also based it deliberately on the Mega, which has a much lower component count as well as larger component sizes (0805 minimum).
it’s just one of those things, david, where i want to find out, you know what i mean? i hear you… and i *stilL* want to actually go ahead and find out. this is unknown territory, but the circumstances are slightly different: i’m actually *right here* in Taiwan, as opposed to being in the USA or Europe, so i can go over to SZ / HK, i can get boards made up and have them shipped to me in 24-72 hours without import tax, as opposed to 7 days at a cost of $USD 100 for Fedex/DHL or 28 days Postal Service plus customs delays, tax, tax-on-tax, tax-on-shipping, tax-on-tax-on… you get the picture ![]()
I think this ones would have been the best to be used:
www.ebay.de/itm/ESP8266-ESP-01-Version- … DPL.BANDIT
– low pin count
– cheap
There is this MyStorm project:
viewtopic.php?f=19&t=1276&start=10#p35393
But in my opinion the should have take a 168Mhz F4 because the whole thing is about speed.
At the moment I’m playing a lot with FPGAs.
Compared with Due clones or STM32 BluePill taking 10-40 days from China.
You know what the Chinese and Taiwan local markets are like.
The US / European hobbyist will pay more for hardware. But they would expect the software to be painless. Arduino for STM32 is not as well supported as Arduino for SAM3X8E. We do not consider the Due-clones to be expensive. From your point of view, it should be profitable for both manufacturer and retail.
Regarding the pcb layout. If there are 54 GPIO header pins, you only need to route the accessible pins. It would be wise to have pin-compatibility with Mega or Due. The actual choices will always be annoying to someone.
It really comes down to the potential Sales and commercial profitability. The Chinese market might be far more important than Western sales.
I would guess that Uno clones sell by the 100000. Mega clones by the 10000. Due clones by the 1000.
You only have to look at the membership numbers of this Forum. STM32 popularity is less than the “official Arduino” boards.
There are probably more Teensy3.x sales. Mostly down to good support from Paul Stoffregen. (this is more important than hardware cost)
David.
[ChrisMicro – Tue Oct 10, 2017 5:04 am] –
Relating the ESP8266 modules.
I think this ones would have been the best to be used:
www.ebay.de/itm/ESP8266-ESP-01-Version- … DPL.BANDIT– low pin count
– cheap
thanks for looking it up. i’ll keep it in mind chris, see how it goes. i just used what might be the last spare GPIO… but i may have to revert to using the CH340G which would free it back up again. ironically i managed to get all the SPI signals out (and that spare GPIO) in order to wire them to the F070.
[ChrisMicro – Tue Oct 10, 2017 6:10 am] –
Just another thought: Probably the combination of CPU and FPGA is coming up right now because the FPGAs have reached and affordable price range.
nice! it’s about time. i like that you’re choosing to use the ones with libre toolchains. hey wouldn’t it be funny for the totally intransigent fabless semi companies making FPGAs to actually look at their sales figures and realise, “dang we’re making money and it correlates exactly with the products which have reverse-engineered libre toolchains instead of the shoddy crap-for-software we’ve been shipping for a couple decades”… ![]()
…. back to our regularly-scheduled programme…
[david.prentice – Tue Oct 10, 2017 8:56 am] –
I had assumed you were in US or Europe. Nucleo boards take 24 hours to arrive from our local distributors.
Compared with Due clones or STM32 BluePill taking 10-40 days from China.
ha, hilarious: it’s definitely the other way round for me… with the strong possibility that stuff will… magically… disappear at customs unless it’s from a courier like DHL or Fedex. the import tax on electronics in to china is THIRTY PERCENT, and that’s only for “permitted” stuff. Taiwan and HK are different though.
You know what the Chinese and Taiwan local markets are like.
i’m mostly familiar with china, only been here in taiwan for… eight months? TW doesn’t actually have significant electronics markets (they have expertise, universities and head offices instead), it’s more like… radio shack but they’re gone even before radio shack could have got going here. there’s *TWO* electronics components stores in the whole of taipei city (!) whereas there’s an entire *district* dedicated to components in Shenzhen, and dozens of small ones in Hong Kong.
The US / European hobbyist will pay more for hardware. But they would expect the software to be painless. Arduino for STM32 is not as well supported as Arduino for SAM3X8E. We do not consider the Due-clones to be expensive. From your point of view, it should be profitable for both manufacturer and retail.
well, here’s the thing: i trained as a software engineer, specialising in reverse-engineering, embedded systems programming, linux kernel development and so on. the programming side i don’t exactly take for granted but i can do it. then i moved into libre hardware, with a view to creating eco-conscious hardware that actually properly honours libre software licenses, but is marketed as “lower cost of ownership because you can keep it around for longer” – long story.
anyway part of that meant that i had to actually find low-cost parts in the first place: it’s no good sourcing parts from digikey, you have to go to shenzhen. that in turn meant that i am now “used to” pricing here in china. therefore, in turn, i *automatically* rebel at western pricing levels.
Regarding the pcb layout. If there are 54 GPIO header pins, you only need to route the accessible pins. It would be wise to have pin-compatibility with Mega or Due. The actual choices will always be annoying to someone.
i believe i’ve managed to cover both… but the PUBLISHED functionality NOT repeat NOT the “unpublished but listed in the datasheet of either or both of the 2560 or SAM3XE processors”.
to explain that: if someone has been using a particular pin’s “alternative function”, completely ignoring the arduino pin-outs and listed *STANDARD* functions, and is expecting this design to magically work for them, they can go take a long running jump off a very short pier.
however if instead they’ve been looking at the board and going, “huh, right here on the actual PCB it says this is I2C therefore i’m going to use it for… I2C” then they’ll do absolutely fine.
i’ve managed to get all 16 ADCs out onto the ADC pins.. it *just so happens* that the L471 has two DACs which happen to be on two of the ADC lines as alternative functions, and it *just so happens* that two more of the ADCs *happen* to have alternative functions “CANTX” and “CANRX”.
my feeling is: someone at ST has been reading the SAM3XE datasheet… ![]()
anyway with the caveat that it’s *ONLY* the published functions, i’ve managed to get compatibility with *both* the Arduino r3 *and* the Due. thanks to someone on here who spotted that i missed the r3 compatibility on account of starting from the Arduino Reference Design and arduino.cc *didn’t keep it up-to-date* grrrr…
It really comes down to the potential Sales and commercial profitability. The Chinese market might be far more important than Western sales.
I would guess that Uno clones sell by the 100000. Mega clones by the 10000. Due clones by the 1000.
You only have to look at the membership numbers of this Forum. STM32 popularity is less than the “official Arduino” boards.
There are probably more Teensy3.x sales. Mostly down to good support from Paul Stoffregen. (this is more important than hardware cost)
yehyeh. i’m a bit lucky – part of why i’m even considering this at all – is grumpyoldpizza’s arduino port which covers the STML4 series. but, also, i have a 3D printing project i’m doing (and will be crowd-funding), and want to be able to offer people a lower-cost option. so… partly i will be doing this _anyway_.
so just a little bit more checking – i don’t want to overload my friend at his factory – i’ve just sent him the RD3D (new 3D printing shield) gerbers and BOM, need to make sure the BOM is complete and has everything he needs so there’s not too many questions needed… nearly there!
i also asked my friend mike to quote for QTY 50 and QTY 200 full assembly, just to see what the cost comes out at. it will be particularly interesting to see if pricing is reasonable / as anticipated. let’s hope so, ehn ![]()

- stl47o_10oct2017.jpg (169.24 KiB) Viewed 445 times
I’m curious if all is working
[ChrisMicro – Tue Oct 17, 2017 12:57 pm] –
Nice looking board. I like this things.
I’m curious if all is working![]()
will find out soon enough: one disadvantage of using the STM32F030 is, i now have to write/port/find some USB-to-UART plus DFU support firmware before being able to easily program the L471. yes i have reset and boot0 accessible, yes TX and RX are dual-connected, so i really can actually bypass the 030… we’ll see how it goes.
[ChrisMicro – Wed Oct 18, 2017 3:24 am] –
USB to serial converter I guess.
yehyeh. i also wired it up to the SPI interface as on the F030 that maxes out at 18mbit/sec and the USB interface @ 12. so you could… once the software’s written sigh… theoretically upload firmware / files @ around a megabyte per second over that.
srp
[zmemw16 – Wed Oct 18, 2017 11:36 am] –
maybe st-link, compare with nucleo boards ?
srp
yehyeh, i always got confused, why does that second st-link processor even exist, i always bypass it, wiring up a USB cable to the appropriate pins, directly. then i realised, of course, it has SWDIO etc. wired to it. unfortunately getting SWDIO/CLK across as well on this revision would be too much, even though there’s two spare pins on the 030.
so… yeh, a cut-down version of st-link, advantage being it would have software support. i’ve not used it before though.
they also show up as pin options in CubeMX or are options in the functionality tree ( left side in pin mode )
stephen
I have seen it used in some Nucleo clones coming from China, but can’t confirm if it provides the exact same capabilities (debugging, serial, mass storage).
Probably in V2 ?
[ChrisMicro – Wed Oct 18, 2017 4:04 pm] –
Giving the board a built in debug interface would have been another advantage compared to a DUE.
Probably in V2 ?
yehyeh. i just couldn’t face another overnighter ripping up around 50 tracks and doing them again by hand (no push/shove or autorouting in eagle 6…). also i’m on a deadline for Shenzhen Maker Faire, which is the 10th-12th next month. i’ll likely give it a shot when i’ve less time pressure.
[victor_pv – Wed Oct 18, 2017 3:16 pm] –
There is cmsis-dap, which I understand is open source and similar capabilities to ST-Link.
I have seen it used in some Nucleo clones coming from China, but can’t confirm if it provides the exact same capabilities (debugging, serial, mass storage).
thx victor i’ve made a note to investigate cmsis-dap.
https://github.com/x893/CMSIS-DAP
May give you a head start if you can’t find an F030 version. Not sure how large
If you want to use a smaller chip like the F042 (I assume you want an F042 because the original chip mentioned was an F070 and the F030 doesn’t have USB), that’s almost certainly not going to fit. If you just want CMSIS-DAP for debugging and maybe some extra USB-serial, that will fit fairly comfortably in 14-15KiB.
[devan – Wed Oct 18, 2017 9:45 pm] –
If you want to use a smaller chip like the F042 (I assume you want an F042 because the original chip mentioned was an F070 and the F030 doesn’t have USB), that’s almost certainly not going to fit. If you just want CMSIS-DAP for debugging and maybe some extra USB-serial, that will fit fairly comfortably in 14-15KiB.
yehyeh, the idea is to use the F030 as a near-equivalent=cost version of a USB-UART, with the advantage of flexibility which you certainly wouldn’t get from e.g. a CH340G. the F030 has USB alright, just not crystal-less operation. whatever extra can fit in its limited NAND/RAM is a huge plus.
[victor_pv – Wed Oct 18, 2017 6:40 pm] –
I saw this stm32 version, but may not be for the F030:
https://github.com/x893/CMSIS-DAPMay give you a head start if you can’t find an F030 version. Not sure how large
super. i’m putting all this in the README, i know how things go with forum messages whizzing by…
[lkcl – Thu Oct 19, 2017 3:33 am] –
the F030 has USB alright, just not crystal-less operation.
What’s your source for that? Is this one of those secret features that’s not listed on the datasheet like USB on the F101?
now, normally, i apply the rule “discard immediately all parts without a huge number of suppliers, then throw out the high-cost ones, throw out the low-cost ones: what’s left is likely to be ok”.
unfortunately there were SO MANY “fake” suppliers for the STM32L471VCT6 that it hid the fact that there simply… aren’t any suppliers – at all – with this part.
so… mike would have to IMPORT it… at a cost of around $USD 12 per part. which puts a massive delay on getting it in…. which in turn means i’m not going to meet the Shenzhen Maker Faire deadline.
so…. i have 10 PCBs on the way, i am quite happy to send some to people who have better access to digikey than i do, and i could likely also get the remaining low-cost components and sell those at cost as well. alternatively, they’re all digikey-listed parts so anyone who would like to make this board up can do so.
“aaaargh” is all i can say right now.
anyway the good news is, there is plenty of time, with not having to meet the november 10th-12th deadline, on how to get a lower-cost (decent, 32-bit) arduino-compatible board using an STM32 processor.
i think what i’ll do is grab a handful of various processors, and see how it goes, cutting tracks to make power-compatible with the F427 series as necessary, and work on a redesign after SZMF to take advantage of the fact that all these processors have USB: the F427s even also have OTG.
… whew….
[devan – Thu Oct 19, 2017 3:58 am] –[lkcl – Thu Oct 19, 2017 3:33 am] –
the F030 has USB alright, just not crystal-less operation.What’s your source for that? Is this one of those secret features that’s not listed on the datasheet like USB on the F101?
F030 doesn’t have any USB …
[martinayotte – Thu Oct 19, 2017 4:30 pm] –[devan – Thu Oct 19, 2017 3:58 am] –[lkcl – Thu Oct 19, 2017 3:33 am] –
the F030 has USB alright, just not crystal-less operation.What’s your source for that? Is this one of those secret features that’s not listed on the datasheet like USB on the F101?
F030 doesn’t have any USB …
… i’m an idiot! i have 2-3 other boards i’m doing, which use the F030, they’re pin-compatible, i just ordered the wrong darn part for this board, gaah. i meant to order the STM32F070 *sigh*. okaay so not such a big mess, i can at least use the F030s for the other boards when i’ve finished them. ah dearie me – thank you martin and devan for pointing out the deliberate mistake…
[martinayotte – Thu Oct 19, 2017 6:54 pm] –
The STM32F042 has the USB, but I didn’t verify the pinout compatibility.
ah nice, thanks martin, i’ll check it. if it’s crystal-less operation that would be extremely useful. edit: yess, it does. and pricing iis…. aa comeooon ST, Get With The Prograaaammme… it’s $0.90 for the TSSOP20 variant! nggghh i might as well use the 070 and a crystal sigh. the STM32F070F6 on st’s website is listed as $0.50 and you can get crystals for $0.10 to $0.15 – there’s no pricing incentive to buy the 040 if it’s more money than the components it’s designed to replace!
… other than that, nice find martin ![]()
pin-out-wise yes it looks like the familiar pattern i’m seeing on the 030 and the 072. checked the datasheets: yes they match. i really like that ST do that, keeping pin-compatibility.


