RogerClark Sat Sep 09, 2017 10:43 pm Guys I’ve developing a number of breakout boards for the BluePill, using KiCad I could not find an existing KiCad symbol ..
RogerClark Wed Jul 22, 2015 9:37 pm I need to build a home power monitoring system, which can detect whether mains electricity is being consumed from the grid or exported ..
BrotherV Sun Dec 06, 2015 9:57 am WiFi Telnet between ESP8266 and Android Device Hi, maybe this topic not good for here but it’s a part of a big project (How ..
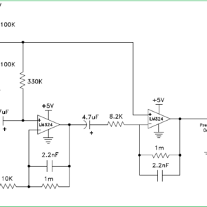
ted Mon Jul 16, 2018 2:52 pm Hi I am trying to add to phase meter program (#1) another one (#2) which subtracts two rectangular signals. The program #2 alone is working ..
ted Mon Jun 18, 2018 9:14 pm This code is working fine under condition that amplitude of the signal is 3.3V which is 1/2 of voltage bias on PA7. It is eliminating ..
webzoid Fri Aug 03, 2018 4:51 pm Hi all, I want to introduce my project, Toasty. It’s my first attempt at an STM32-based project so I took the plunge and decided ..
RogerClark Wed Jun 14, 2017 7:15 am This isn’t really my project, its more a spin off from @ahull’s postbag and his desire to know the speed of passing ..
ted Wed Jun 13, 2018 9:35 pm Hi I trying to control PWM duty by buttons, but I have no pulses on PA3 unless this line is disabled and contain of the loop. Timer2.attachInterrupt(0, ..
racemaniac Fri Jun 10, 2016 6:09 pm As i said in the 10$-o-scope project, i borrowed some of its code to do a fun little project I read you can change the pitch ..
ted Mon Jan 01, 2018 1:59 am STM32F103 is running at 72 MHz I believe the simple code can divide it by 100 which will give 0.72 MHz PWM output on pin, for example ..
RogerClark Sat May 05, 2018 8:22 am Guys Do you know if its possible to drive a LCD panel just using the digital outputs of a MCU ? I don’t mean a panel with ..
ted Sun Jul 16, 2017 10:15 pm Hi Sine wave generator Can someone help me in programing STM32F103C8T6 to generate sinewave signal similar to; https://www.romanblack.com/onesec/SineDDS.htm ..
z1rqdym Tue Aug 18, 2015 2:08 am Hello everyone! I’m research around two years about multicopters and read a lot of aerodynamics of fly in theory. So I learned ..
jean-paul Thu Aug 10, 2017 8:39 pm Hello, I’d like to do BPSK with a Blue Pill board for an ultrasound project. I managed to generate a 40KHz PWM signal and I’d ..
gbulmer Thu Jan 21, 2016 1:05 pm I’ve been looking at some very compact Arduino-derived boards, like the Digispark and Digispark Pro. I’d like to enable ..
aster Mon Jan 15, 2018 12:15 pm hello, I am working on a datalogger for suzuki/kawasaki motorbikes. I have it already working on a bluepill, it uses 2x SPI (SD and MPU9250) ..
mrmonteith Fri Feb 05, 2016 7:41 pm I didn’t want to hijack the code snippets discussion on the AD9850. But wanted to share some things I’m working on regarding ..
racemaniac Fri Dec 18, 2015 11:19 pm Here is my first project with a maple mini: an rgb lightsaber https://www.youtube.com/watch?v=l2rgkSTRw_s a maple mini controlling ..
pe1mxp Sun Sep 13, 2015 9:24 pm Hi all. Since a year I have a HAM-radio beacon running in the 4m amateurband. I did this with the populair AD8950 and an Atmega (ofcourse ..
ted Wed Jun 06, 2018 6:04 pm Hi This is a program for sine generator and AC voltmeter, how to make amplitude of the generator the same as measured ? By changing ..